บัฟเฟอร์รถบัสสามรัฐ

มาเรียนรู้กันว่า Three-State Bus Buffers คืออะไร

บัฟเฟอร์รถบัสสามรัฐ

โดยปกติ วงจรลอจิกใดๆ จะมี 2 สถานะ คือ ในรูปแบบไบนารี (0 และ 1) แต่บัฟเฟอร์มี 3 สถานะ โดยมี 3 ขา ได้แก่:
อินพุต - รับค่า 1 หรือ 0 (0 - ปิดใช้งาน และ 1 - เปิดใช้งาน)
เอาต์พุต - ถ้าการควบคุมแบบ 3 สถานะเป็น 0 เอาต์พุตจะตามอินพุต (ตามอินพุต 0 และ 1)
คำนิยาม:
บัฟเฟอร์บัสแบบสามสถานะเป็นวงจรรวมที่เชื่อมต่อแหล่งข้อมูลหลายแหล่งเข้ากับบัสเดียว ไดรเวอร์แบบเปิดสามารถเลือกได้ว่าจะให้เป็นลอจิกสูง ลอจิกต่ำ หรืออิมพีแดนซ์สูง ซึ่งช่วยให้บัฟเฟอร์อื่นๆ สามารถขับเคลื่อนบัสได้
ต่อไปนี้ เราจะมาวิเคราะห์รายละเอียดของบัฟเฟอร์บัสแบบ 3 สเตทในแต่ละประเด็นกัน:

  1. เช่นเดียวกับเกตทั่วไป 1 และ 0 เป็นสองสถานะ
  2. สถานะที่สามคือสถานะที่มีความต้านทานสูง
  3. สถานะที่สามมีลักษณะเหมือนวงจรเปิด
  4. หากเอาต์พุตไม่เชื่อมต่อกัน ก็ไม่มีความหมายเชิงตรรกะใดๆ
  5. มันสามารถดำเนินการทางตรรกะแบบทั่วไปได้ทุกประเภท เช่น AND, OR, NAND เป็นต้น

ความแตกต่างระหว่างบัฟเฟอร์ปกติและบัฟเฟอร์สามสถานะ:
ประกอบด้วยทั้งอินพุตปกติและอินพุตควบคุม โดยสถานะเอาต์พุตจะถูกกำหนดโดยอินพุตควบคุม

  • เมื่อสัญญาณควบคุมเป็น 1 เอาต์พุตจะถูกเปิดใช้งาน และเกตจะทำงานเหมือนบัฟเฟอร์ทั่วไป
  • เมื่อสัญญาณควบคุมเป็น 0 เอาต์พุตจะถูกปิดใช้งาน และเกตจะอยู่ในสถานะความต้านทานสูง

คะแนนเพิ่มเติม:

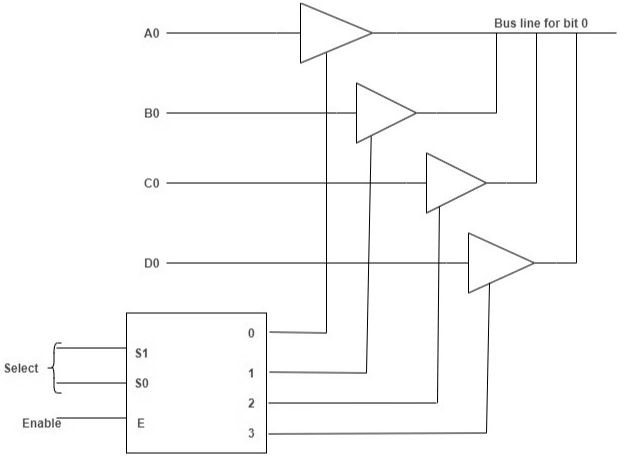
  1. เพื่อให้ได้สายบัสเดียว จะต้องเชื่อมต่อเอาต์พุตของบัฟเฟอร์ทั้ง 4 ตัวเข้าด้วยกัน
  2. ตอนนี้อินพุตควบคุมจะตัดสินใจว่าอินพุตปกติทั้ง 4 ตัวใดจะสื่อสารกับสายบัส
  3. ตัวถอดรหัสใช้เพื่อให้แน่ใจว่ามีเพียงอินพุตควบคุมเดียวเท่านั้นที่ทำงานในแต่ละครั้ง
  4. แผนภาพของบัฟเฟอร์ 3 สถานะแสดงอยู่ด้านล่าง
ภาพประกอบ - เส้นทางเดินรถโดยสารที่มีบัฟเฟอร์สามสถานะ

บทความที่เกี่ยวข้อง

บัฟเฟอร์รถบัสสามรัฐ

มาเรียนรู้กันว่า Three-State Bus Buffers คืออะไร

นักเขียนบทความ
by 
นักเขียนบทความ
บัฟเฟอร์รถบัสสามรัฐ

บัฟเฟอร์รถบัสสามรัฐ

มาเรียนรู้กันว่า Three-State Bus Buffers คืออะไร

โดยปกติ วงจรลอจิกใดๆ จะมี 2 สถานะ คือ ในรูปแบบไบนารี (0 และ 1) แต่บัฟเฟอร์มี 3 สถานะ โดยมี 3 ขา ได้แก่:
อินพุต - รับค่า 1 หรือ 0 (0 - ปิดใช้งาน และ 1 - เปิดใช้งาน)
เอาต์พุต - ถ้าการควบคุมแบบ 3 สถานะเป็น 0 เอาต์พุตจะตามอินพุต (ตามอินพุต 0 และ 1)
คำนิยาม:
บัฟเฟอร์บัสแบบสามสถานะเป็นวงจรรวมที่เชื่อมต่อแหล่งข้อมูลหลายแหล่งเข้ากับบัสเดียว ไดรเวอร์แบบเปิดสามารถเลือกได้ว่าจะให้เป็นลอจิกสูง ลอจิกต่ำ หรืออิมพีแดนซ์สูง ซึ่งช่วยให้บัฟเฟอร์อื่นๆ สามารถขับเคลื่อนบัสได้
ต่อไปนี้ เราจะมาวิเคราะห์รายละเอียดของบัฟเฟอร์บัสแบบ 3 สเตทในแต่ละประเด็นกัน:

  1. เช่นเดียวกับเกตทั่วไป 1 และ 0 เป็นสองสถานะ
  2. สถานะที่สามคือสถานะที่มีความต้านทานสูง
  3. สถานะที่สามมีลักษณะเหมือนวงจรเปิด
  4. หากเอาต์พุตไม่เชื่อมต่อกัน ก็ไม่มีความหมายเชิงตรรกะใดๆ
  5. มันสามารถดำเนินการทางตรรกะแบบทั่วไปได้ทุกประเภท เช่น AND, OR, NAND เป็นต้น

ความแตกต่างระหว่างบัฟเฟอร์ปกติและบัฟเฟอร์สามสถานะ:
ประกอบด้วยทั้งอินพุตปกติและอินพุตควบคุม โดยสถานะเอาต์พุตจะถูกกำหนดโดยอินพุตควบคุม

  • เมื่อสัญญาณควบคุมเป็น 1 เอาต์พุตจะถูกเปิดใช้งาน และเกตจะทำงานเหมือนบัฟเฟอร์ทั่วไป
  • เมื่อสัญญาณควบคุมเป็น 0 เอาต์พุตจะถูกปิดใช้งาน และเกตจะอยู่ในสถานะความต้านทานสูง

คะแนนเพิ่มเติม:

  1. เพื่อให้ได้สายบัสเดียว จะต้องเชื่อมต่อเอาต์พุตของบัฟเฟอร์ทั้ง 4 ตัวเข้าด้วยกัน
  2. ตอนนี้อินพุตควบคุมจะตัดสินใจว่าอินพุตปกติทั้ง 4 ตัวใดจะสื่อสารกับสายบัส
  3. ตัวถอดรหัสใช้เพื่อให้แน่ใจว่ามีเพียงอินพุตควบคุมเดียวเท่านั้นที่ทำงานในแต่ละครั้ง
  4. แผนภาพของบัฟเฟอร์ 3 สถานะแสดงอยู่ด้านล่าง
ภาพประกอบ - เส้นทางเดินรถโดยสารที่มีบัฟเฟอร์สามสถานะ

Lorem ipsum dolor sit amet, consectetur adipiscing elit. Suspendisse varius enim in eros elementum tristique. Duis cursus, mi quis viverra ornare, eros dolor interdum nulla, ut commodo diam libero vitae erat. Aenean faucibus nibh et justo cursus id rutrum lorem imperdiet. Nunc ut sem vitae risus tristique posuere.

บัฟเฟอร์รถบัสสามรัฐ

บัฟเฟอร์รถบัสสามรัฐ

มาเรียนรู้กันว่า Three-State Bus Buffers คืออะไร

Lorem ipsum dolor amet consectetur adipiscing elit tortor massa arcu non.

โดยปกติ วงจรลอจิกใดๆ จะมี 2 สถานะ คือ ในรูปแบบไบนารี (0 และ 1) แต่บัฟเฟอร์มี 3 สถานะ โดยมี 3 ขา ได้แก่:
อินพุต - รับค่า 1 หรือ 0 (0 - ปิดใช้งาน และ 1 - เปิดใช้งาน)
เอาต์พุต - ถ้าการควบคุมแบบ 3 สถานะเป็น 0 เอาต์พุตจะตามอินพุต (ตามอินพุต 0 และ 1)
คำนิยาม:
บัฟเฟอร์บัสแบบสามสถานะเป็นวงจรรวมที่เชื่อมต่อแหล่งข้อมูลหลายแหล่งเข้ากับบัสเดียว ไดรเวอร์แบบเปิดสามารถเลือกได้ว่าจะให้เป็นลอจิกสูง ลอจิกต่ำ หรืออิมพีแดนซ์สูง ซึ่งช่วยให้บัฟเฟอร์อื่นๆ สามารถขับเคลื่อนบัสได้
ต่อไปนี้ เราจะมาวิเคราะห์รายละเอียดของบัฟเฟอร์บัสแบบ 3 สเตทในแต่ละประเด็นกัน:

  1. เช่นเดียวกับเกตทั่วไป 1 และ 0 เป็นสองสถานะ
  2. สถานะที่สามคือสถานะที่มีความต้านทานสูง
  3. สถานะที่สามมีลักษณะเหมือนวงจรเปิด
  4. หากเอาต์พุตไม่เชื่อมต่อกัน ก็ไม่มีความหมายเชิงตรรกะใดๆ
  5. มันสามารถดำเนินการทางตรรกะแบบทั่วไปได้ทุกประเภท เช่น AND, OR, NAND เป็นต้น

ความแตกต่างระหว่างบัฟเฟอร์ปกติและบัฟเฟอร์สามสถานะ:
ประกอบด้วยทั้งอินพุตปกติและอินพุตควบคุม โดยสถานะเอาต์พุตจะถูกกำหนดโดยอินพุตควบคุม

  • เมื่อสัญญาณควบคุมเป็น 1 เอาต์พุตจะถูกเปิดใช้งาน และเกตจะทำงานเหมือนบัฟเฟอร์ทั่วไป
  • เมื่อสัญญาณควบคุมเป็น 0 เอาต์พุตจะถูกปิดใช้งาน และเกตจะอยู่ในสถานะความต้านทานสูง

คะแนนเพิ่มเติม:

  1. เพื่อให้ได้สายบัสเดียว จะต้องเชื่อมต่อเอาต์พุตของบัฟเฟอร์ทั้ง 4 ตัวเข้าด้วยกัน
  2. ตอนนี้อินพุตควบคุมจะตัดสินใจว่าอินพุตปกติทั้ง 4 ตัวใดจะสื่อสารกับสายบัส
  3. ตัวถอดรหัสใช้เพื่อให้แน่ใจว่ามีเพียงอินพุตควบคุมเดียวเท่านั้นที่ทำงานในแต่ละครั้ง
  4. แผนภาพของบัฟเฟอร์ 3 สถานะแสดงอยู่ด้านล่าง
ภาพประกอบ - เส้นทางเดินรถโดยสารที่มีบัฟเฟอร์สามสถานะ

Related articles