บทความนี้กล่าวถึงความท้าทายที่การจัดการความร้อนเกิดขึ้นเนื่องจากความหนาแน่นของพลังงานที่เพิ่มขึ้น โดยเฉพาะอย่างยิ่งกับบรรจุภัณฑ์ขนา
This article covers the basics of analog beamforming, along with its advantages and disadvantages.
ดูว่าทําไม Ryzen AI Max+ 395 จึงเป็น "ยูนิคอร์น" ของโปรเซสเซอร์สมัยใหม่ ชิปเดียว ขีด จํากัด เป็นศูนย์
ค้นพบทุกสิ่งที่คุณจําเป็นต้องรู้เกี่ยวกับเซ็นเซอร์อุณหภูมิอากาศเข้าได้ที่นี่
บทความนี้กล่าวถึงความท้าทายที่การจัดการความร้อนเกิดขึ้นเนื่องจากความหนาแน่นของ
This article covers the basics of analog beamforming, along with its advantage
RISC-V เร่งนวัตกรรมในยุโรปด้วยความร่วมมือโอเพนซอร์ส การพัฒนาอย่างรวดเร็ว และพั
รถ SAM ที่ขับเคลื่อนด้วย AI ของ Arrow Electronics ช่วยให้ Sam Schmidt นักแข่งท
เรียนรู้เกี่ยวกับผลกระทบของปัญญาประดิษฐ์ต่ออุตสาหกรรมการออกแบบวงจร
เรียนรู้เกี่ยวกับการเปลี่ยนแปลงเชิงบวกของระบบอัตโนมัติภายในบ้านและประสิทธิภาพพ
ค้นพบวิธีที่ไฮเปอร์ไวเซอร์แบบฝังตัวช่วยเพิ่มพลังของฮาร์ดแวร์ในขณะที่รักษาระบบท
ค้นพบว่าเซ็นเซอร์ก๊าซที่เป็นมิตรกับสิ่งแวดล้อมปฏิวัติการตรวจสอบสิ่งแวดล้อมโดยป
ค้นพบว่าเครื่องวิเคราะห์เครือข่ายสเกลาร์วัดแอมพลิจูดของสัญญาณเพื่อเปิดเผยประสิ
บทช่วยสอนเริ่มต้นฉบับย่อนี้จะแจกแจงตรรกะ D Flip-Flop เพื่อให้คุณสามารถสร้างวงจ
คู่มือทางวิศวกรรมฉบับย่อนี้จะเปิดเผยความแตกต่างด้านประสิทธิภาพที่สำคัญระหว่างต
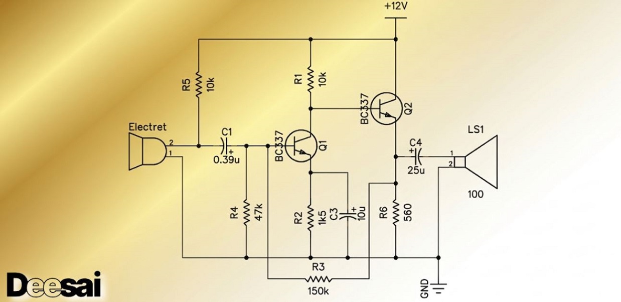
เรียนรู้ขั้นตอนที่รับประกันความสำเร็จในการระบุและทดสอบทรานซิสเตอร์ NPN และ PNP