
ค้นพบวิธีที่อินเวอร์เตอร์หลายระดับปรับแรงดันไฟฟ้าสูงให้เหมาะสมที่สุดและทำงานน้อยลง! สำรวจประเภทและข้อดีต่างๆ ได้ในบทความสั้นๆ นี้
อินเวอร์เตอร์คืออุปกรณ์ไฟฟ้าที่แปลงไฟฟ้ากระแสตรง (DC) เป็นไฟฟ้ากระแสสลับ (AC) อินเวอร์เตอร์นี้ใช้เป็นพลังงานสำรองฉุกเฉินภายในบ้าน อินเวอร์เตอร์นี้ใช้ในระบบเครื่องบินบางระบบเพื่อแปลงไฟฟ้ากระแสตรงของเครื่องบินบางส่วนเป็นไฟฟ้ากระแสสลับ ไฟฟ้ากระแสสลับส่วนใหญ่ใช้สำหรับอุปกรณ์ไฟฟ้า เช่น ไฟส่องสว่าง เรดาร์ วิทยุ มอเตอร์ และอุปกรณ์อื่นๆ
ปัจจุบันการใช้งานในอุตสาหกรรมหลายประเภทเริ่มต้องการพลังงานสูง อย่างไรก็ตาม เครื่องใช้ไฟฟ้าบางชนิดในอุตสาหกรรมต้องการพลังงานปานกลางหรือต่ำในการใช้งาน การใช้แหล่งจ่ายไฟฟ้ากำลังสูงสำหรับโหลดอุตสาหกรรมทั้งหมดอาจเป็นประโยชน์ต่อมอเตอร์บางชนิดที่ต้องการพลังงานสูง ในขณะที่อาจสร้างความเสียหายให้กับโหลดอื่นๆ ได้ มอเตอร์ขับเคลื่อนแรงดันไฟฟ้าปานกลางและการใช้งานสาธารณูปโภคบางประเภทต้องการแรงดันไฟฟ้าปานกลาง อินเวอร์เตอร์แบบหลายระดับได้รับการแนะนำมาตั้งแต่ปี พ.ศ. 2518 เพื่อเป็นทางเลือกสำหรับสถานการณ์ที่มีกำลังไฟฟ้าสูงและแรงดันไฟฟ้าปานกลาง อินเวอร์เตอร์แบบหลายระดับมีลักษณะคล้ายอินเวอร์เตอร์ และถูกใช้สำหรับงานอุตสาหกรรมเป็นทางเลือกสำหรับสถานการณ์ที่มีกำลังไฟฟ้าสูงและแรงดันไฟฟ้าปานกลาง
ตัวแปลงหลายระดับมีความจำเป็นเพื่อให้กำลังไฟฟ้าออกสูงจากแหล่งจ่ายแรงดันปานกลาง แหล่งจ่ายแรงดันปานกลาง เช่น แบตเตอรี่ ซูเปอร์คาปาซิเตอร์ และแผงโซลาร์เซลล์ อินเวอร์เตอร์หลายระดับประกอบด้วยสวิตช์หลายตัว สำหรับอินเวอร์เตอร์หลายระดับ มุมของสวิตช์มีความสำคัญอย่างยิ่ง
อินเวอร์เตอร์หลายระดับมี 3 ประเภท
อินเวอร์เตอร์หลายระดับแบบยึดไดโอด:
แนวคิดหลักของอินเวอร์เตอร์นี้คือการใช้ไดโอดและจ่ายแรงดันไฟฟ้าหลายระดับผ่านเฟสต่างๆ ไปยังชุดตัวเก็บประจุที่ต่ออนุกรมกัน ไดโอดจะถ่ายโอนแรงดันไฟฟ้าในปริมาณจำกัด จึงช่วยลดภาระของอุปกรณ์ไฟฟ้าอื่นๆ แรงดันไฟฟ้าขาออกสูงสุดคือครึ่งหนึ่งของแรงดันไฟฟ้ากระแสตรงขาเข้า นี่เป็นข้อเสียหลักของอินเวอร์เตอร์หลายระดับแบบไดโอดแคลมป์ ปัญหานี้สามารถแก้ไขได้โดยการเพิ่มสวิตช์ ไดโอด และตัวเก็บประจุ เนื่องจากปัญหาเรื่องความสมดุลของตัวเก็บประจุ จึงจำกัดอยู่เพียงสามระดับ อินเวอร์เตอร์ประเภทนี้มีประสิทธิภาพสูงเนื่องจากความถี่พื้นฐานที่ใช้กับอุปกรณ์สวิตชิ่งทั้งหมด และเป็นวิธีการถ่ายโอนพลังงานแบบแบ็คทูแบ็คที่ง่ายดาย
ตัวอย่าง: อินเวอร์เตอร์หลายระดับแบบไดโอด 5 ระดับ, อินเวอร์เตอร์หลายระดับแบบไดโอด 9 ระดับ
การใช้งานของอินเวอร์เตอร์หลายระดับแบบหนีบไดโอด:
ตัวเก็บประจุบินได้อินเวอร์เตอร์หลายระดับ:
แนวคิดหลักของอินเวอร์เตอร์นี้คือการใช้ตัวเก็บประจุ เป็นการต่อวงจรแบบอนุกรมของเซลล์สวิตชิ่งแบบแคลมป์ตัวเก็บประจุ ตัวเก็บประจุจะถ่ายโอนแรงดันไฟฟ้าจำนวนจำกัดไปยังอุปกรณ์ไฟฟ้า อินเวอร์เตอร์นี้มีการสลับสถานะคล้ายกับอินเวอร์เตอร์แบบไดโอดแคลมป์ อินเวอร์เตอร์หลายระดับประเภทนี้ไม่จำเป็นต้องใช้ไดโอดแคลมป์ เอาต์พุตมีค่าเท่ากับครึ่งหนึ่งของแรงดันไฟฟ้ากระแสตรงขาเข้า นี่เป็นข้อเสียของอินเวอร์เตอร์หลายระดับแบบตัวเก็บประจุบิน นอกจากนี้ยังมีการสลับซ้ำซ้อนภายในเฟสเพื่อปรับสมดุลตัวเก็บประจุบิน สามารถควบคุมการไหลของพลังงานทั้งแบบแอคทีฟและรีแอกทีฟ แต่เนื่องจากการสลับความถี่สูง การสูญเสียพลังงานจากการสลับจะเกิดขึ้น
ตัวอย่าง: อินเวอร์เตอร์หลายระดับตัวเก็บประจุบิน 5 ระดับ, อินเวอร์เตอร์หลายระดับตัวเก็บประจุบิน 9 ระดับ
การประยุกต์ใช้ของ Flying Capacitors Multilevel Inverter
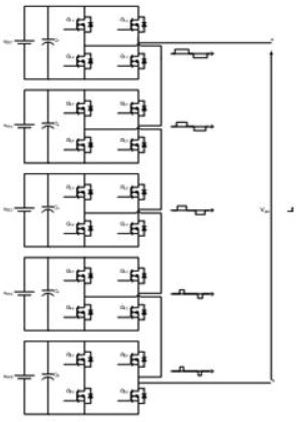
อินเวอร์เตอร์หลายระดับ H-Bridge แบบเรียงซ้อน:
อินเวอร์เตอร์หลายระดับแบบเรียงซ้อน H-bridge ใช้ตัวเก็บประจุและสวิตช์ จึงใช้ส่วนประกอบน้อยกว่าในแต่ละระดับ โทโพโลยีนี้ประกอบด้วยเซลล์แปลงพลังงานหลายชุด และสามารถปรับขนาดพลังงานได้ง่าย การรวมตัวเก็บประจุและสวิตช์เข้าด้วยกันเรียกว่า H-bridge ซึ่งให้แรงดันไฟฟ้ากระแสตรงขาเข้าแยกกันสำหรับ H-bridge แต่ละอัน ประกอบด้วยเซลล์ H-bridge และแต่ละเซลล์สามารถให้แรงดันไฟฟ้าสามแบบที่แตกต่างกัน ได้แก่ แรงดันไฟฟ้าศูนย์ แรงดันไฟฟ้ากระแสตรงบวก และแรงดันไฟฟ้ากระแสตรงลบ ข้อดีอย่างหนึ่งของอินเวอร์เตอร์หลายระดับประเภทนี้คือ ใช้ส่วนประกอบน้อยกว่าเมื่อเทียบกับอินเวอร์เตอร์แบบไดโอดแคลมป์และแบบตัวเก็บประจุลอยตัว ราคาและน้ำหนักของอินเวอร์เตอร์น้อยกว่าอินเวอร์เตอร์ทั้งสองตัว การสลับแบบนุ่มนวลสามารถทำได้ด้วยวิธีการสลับแบบใหม่บางวิธี
อินเวอร์เตอร์แบบคาสเคดหลายระดับใช้เพื่อขจัดปัญหาหม้อแปลงขนาดใหญ่ที่จำเป็นต้องใช้ในกรณีของอินเวอร์เตอร์หลายเฟสแบบทั่วไป ไดโอดแบบหนีบที่จำเป็นสำหรับอินเวอร์เตอร์แบบไดโอดหนีบ และตัวเก็บประจุแบบลอยตัวที่จำเป็นสำหรับอินเวอร์เตอร์แบบตัวเก็บประจุแบบลอยตัว อย่างไรก็ตาม สิ่งเหล่านี้จำเป็นต้องใช้แรงดันไฟฟ้าแยกจำนวนมากเพื่อจ่ายให้กับแต่ละเซลล์
ตัวอย่าง: อินเวอร์เตอร์หลายระดับแบบ H-bridge 5 ระดับ, อินเวอร์เตอร์หลายระดับแบบหนีบ H-bridge 9 ระดับ
การใช้งานของอินเวอร์เตอร์หลายระดับแบบ Cascaded H-Bridge
ตัวแปลงหลายระดับมีข้อดีหลายประการดังนี้:
1. แรงดันไฟฟ้าโหมดทั่วไป:
อินเวอร์เตอร์หลายระดับผลิตแรงดันไฟฟ้าโหมดทั่วไป ลดความเครียดของมอเตอร์ และไม่ทำให้มอเตอร์เสียหาย
2. กระแสไฟเข้า:
อินเวอร์เตอร์หลายระดับสามารถดึงกระแสอินพุตด้วยความบิดเบือนต่ำ
3. ความถี่การสลับ:
อินเวอร์เตอร์หลายระดับสามารถทำงานได้ทั้งที่ความถี่การสวิตชิ่งพื้นฐาน คือ ความถี่การสวิตชิ่งที่สูงขึ้นและความถี่การสวิตชิ่งที่ต่ำลง โปรดทราบว่ายิ่งความถี่การสวิตชิ่งต่ำลง การสูญเสียการสวิตชิ่งก็จะยิ่งน้อยลงและได้ประสิทธิภาพที่สูงขึ้น
4. ลดการบิดเบือนฮาร์มอนิก:
เทคนิคการกำจัดฮาร์มอนิกแบบเลือกร่วมกับโทโพโลยีหลายระดับส่งผลให้ความผิดเพี้ยนของฮาร์มอนิกรวมในรูปคลื่นเอาต์พุตต่ำโดยไม่ต้องใช้วงจรตัวกรองใดๆ