
อินเวอร์เตอร์ 12V DC ถึง 220V AC ใช้เครื่องกำเนิดสัญญาณ CD4047 เพื่อขับสวิตช์ IRFZ44n MOSFET โดยเพิ่มแรงดันไฟฟ้าด้วยหม้อแปลงไฟฟ้าย้อนกลับ 12-0-12V
โพสต์นี้เป็นเรื่องเกี่ยวกับวงจรอินเวอร์เตอร์ 12V DC ถึง 220V AC ที่ออกแบบมาโดยใช้ส่วนประกอบเพียงไม่กี่ชิ้นที่หาได้ง่าย อินเวอร์เตอร์มักจำเป็นต้องใช้ในสถานที่ที่ไม่สามารถรับแหล่งจ่ายไฟ AC จากไฟหลักได้ วงจรอินเวอร์เตอร์ใช้เพื่อแปลงไฟ DC เป็นไฟ AC วงจรอินเวอร์เตอร์มีประโยชน์มากในการผลิตแรงดันไฟฟ้าสูงโดยใช้แหล่งจ่ายไฟ DC แรงดันต่ำหรือแบตเตอรี่ สามารถใช้ วงจรแปลง DC-DC ได้เช่นกัน แต่มีข้อจำกัดด้านแรงดันไฟฟ้าบางประการ
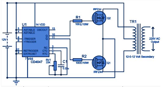
วงจรอินเวอร์เตอร์ 12V DC ถึง 220V AC ได้รับการออกแบบโดยใช้IC CD4047 โดย IC CD4047 ทำหน้าที่เป็นอุปกรณ์ออสซิลเลเตอร์พัลส์สวิตชิ่งMOSFET กำลังไฟ n-channel IRFZ44n ทำหน้าที่เป็นสวิตช์ หม้อแปลงรอง 12-0-12V ใช้เป็นหม้อแปลงเพิ่มแรงดันไฟจากการแปลงไฟ AC ต่ำเป็นไฟ AC สูง
ต้องมีส่วนประกอบต่อไปนี้ในการสร้างโครงการอินเวอร์เตอร์นี้

แผนผังวงจรที่แสดงด้านบนเป็นวงจรอินเวอร์เตอร์ 12V DC ถึง 220V AC ที่ผ่านการทดสอบแล้ว โดยใช้ MOSFET IRFZ44 กำลังไฟ 2 ตัวเพื่อขับเคลื่อนกำลังไฟขาออก และ IC 4047 เป็นมัลติไวเบรเตอร์แบบอะสเตเบิลที่ทำงานที่ความถี่ประมาณ 50 เฮิรตซ์
เอาต์พุต 10 และ 11 พินของ IC ขับเคลื่อน MOSFET กำลังไฟที่ใช้ในการกำหนดค่าพุช-พูลโดยตรง ใช้แผ่นระบายความร้อนที่เหมาะสมสำหรับ MOSFET เนื่องจากจะผลิตความร้อนในปริมาณมาก หม้อแปลงเอาต์พุตมี 12V-0-12V, 1 แอมป์บนตัวรองและ 220V บนตัวหลัก
IC CD4047ถูกกำหนดค่าในโหมดมัลติไวเบรเตอร์ที่ไม่เสถียรด้วยความช่วยเหลือของตัวต้านทานแบบปรับได้ RV1 และตัวเก็บประจุ C1 การเปลี่ยนค่า RV1 ทำให้เราสามารถรับช่วงพัลส์เอาต์พุตที่แตกต่างกันที่พิน Q และ Q' ของ CD4047 ส่งผลให้แรงดันไฟฟ้าเอาต์พุตที่หม้อแปลงเปลี่ยนแปลงไปด้วย
พินเดรนของ MOSFET แบบ n-channel IRFZ44 เชื่อมต่อกับพินรองของหม้อแปลง และพินทั่วไปในขดลวดรองเชื่อมต่อกับขั้วบวกของแบตเตอรี่ พินแหล่ง MOSFET ทั้งสองเชื่อมต่อกับขั้วลบของแบตเตอรี่ เมื่อพัลส์สี่เหลี่ยมสลับจาก Q & Q' ขับเคลื่อน MOSFET MOSFET ก็จะเปิดขึ้น จากนั้นขดลวดรองจะถูกบังคับให้เหนี่ยวนำสนามแม่เหล็กสลับ สนามแม่เหล็กที่เหนี่ยวนำนี้จะสร้างแรงดันไฟฟ้าสลับสูงประมาณ 220V
วงจรจำลองโดยใช้โปรแกรม Proteus การจำลองให้ผลลัพธ์ตามที่ต้องการดังแสดงในภาพหน้าจอด้านล่าง

คุณสามารถตรวจสอบวงจรนี้ได้เช่นกัน: วงจรเพิ่มแรงดันไฟ 12V ถึง 24V
หากคุณไม่อยากประกอบวงจรบนแผงทดลองและต้องการPCB สำหรับโครงการ นี่คือ PCB ที่เหมาะกับคุณ

ขั้นแรก ฉันออกแบบแผนผังโดยใช้ EasyEDA จากนั้นแปลงแผนผังเป็น PCB แผงวงจรพิมพ์สำหรับอินเวอร์เตอร์ 12V ถึง 220V มีลักษณะดังต่อไปนี้

ไฟล์ Gerber สำหรับ PCB มีระบุไว้ด้านล่างนี้
ดาวน์โหลดไฟล์ Gerber: อินเวอร์เตอร์ 12V DC ถึง 220V AC