
กระแสไฟเกินฆ่าชีวิต! เรียนรู้การสร้างอุปกรณ์ที่เชื่อถือได้และปลอดภัยโดยเชี่ยวชาญวงจรจำกัดกระแสที่สำคัญ
วงจรอิเล็กทรอนิกส์ที่เรียกว่าวงจรจำกัดกระแส จะจำกัดการไหลของกระแสไฟฟ้าผ่านส่วนประกอบหรือโหลดเฉพาะ วงจรเหล่านี้ช่วยปกป้องส่วนประกอบที่เปราะบางจากอันตรายที่เกิดจากกระแสไฟฟ้ามากเกินไป และช่วยให้วงจรทำงานได้อย่างปลอดภัยและเชื่อถือได้
เพื่อหลีกเลี่ยงความเสียหายถาวรต่อส่วนประกอบและเพื่อความปลอดภัย การจำกัดกระแสไฟฟ้าที่ไหลผ่านส่วนประกอบหรือโหลดในวงจรอิเล็กทรอนิกส์จึงเป็นสิ่งสำคัญอย่างยิ่ง กระแสไฟฟ้าที่มากเกินไปอาจทำให้ส่วนประกอบเกิดความร้อนสูงเกินไปและนำไปสู่ความล้มเหลวในส่วนประกอบอื่นๆ ของวงจร ซึ่งก่อให้เกิดอันตรายด้านความปลอดภัยได้
วงจรจำกัดกระแสช่วยป้องกันวงจรจากกระแสเกินโดยการตรวจจับและควบคุมการไหลของกระแสไฟฟ้า วงจรจำกัดกระแสมีหลายประเภท แต่ละประเภทมีข้อดีและข้อเสียแตกต่างกัน การเลือกวงจรขึ้นอยู่กับความต้องการเฉพาะของการใช้งาน
มีวงจรจำกัดกระแสหลายประเภทให้เลือกใช้ เพื่อจำกัดการไหลของกระแสไฟฟ้าผ่าน ส่วนประกอบหรือโหลดเฉพาะของแผงวงจร หมวด หมู่เหล่านี้ประกอบด้วย:
ตัวต้านทานจำกัดกระแส : ตัวต้านทานจำกัดกระแสจะจำกัดการไหลของกระแสผ่านโหลดโดยการต่อตัวต้านทานแบบอนุกรม ประสิทธิภาพของวงจรในการป้องกันการไหลของกระแสที่มากเกินไปนั้นขึ้นอยู่กับการเลือกค่าตัวต้านทานที่แม่นยำ
ไดโอดจำกัดกระแส : การใส่ไดโอด หรือที่เรียกว่าไดโอดจำกัดกระแส เข้าไปในวงจรพร้อมกับโหลดจะช่วยจำกัดการไหลของกระแสผ่านวงจร เมื่อกระแสเกินเกณฑ์ที่กำหนด ไดโอดจะเริ่มนำไฟฟ้า ซึ่งจะจำกัดกระแส
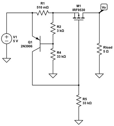
ทรานซิสเตอร์จำกัดกระแส : การวางทรานซิสเตอร์จำกัดกระแสแบบอนุกรมกับโหลดเป็นวิธีหนึ่งที่ช่วยควบคุมปริมาณกระแสที่ไหลผ่านวงจร โดยจำกัดกระแสโดยการควบคุมแรงดันไฟฟ้าที่ตกคร่อมโหลด
ไอซีจำกัดกระแส : นักออกแบบได้สร้างสิ่งที่เรียกว่าวงจรรวมจำกัดกระแส (IC) ซึ่งจำกัดการไหลของไฟฟ้าผ่านวงจร
ไอซีเหล่านี้ใช้เทคนิคที่แตกต่างกัน เช่น การตรวจจับกระแสที่ผ่านโหลดและการปรับแรงดันไฟฟ้าของโหลดเพื่อจำกัดกระแส
มีวงจรจำกัดกระแสหลายประเภทซึ่งมีข้อดีและข้อเสียแตกต่างกันไป ตัวอย่างเช่น ตัวต้านทานจำกัดกระแสนั้นคุ้มค่าและใช้งานง่าย แต่อาจไม่มีประสิทธิภาพและอาจก่อให้เกิดความร้อนเพิ่มขึ้น ในทางกลับกัน ไอซีจำกัดกระแสนั้นมีความแม่นยำและมีประสิทธิภาพมากกว่า แม้จะซับซ้อนและมีราคาแพงกว่าก็ตาม
วงจรจำกัดกระแสจะระบุปริมาณกระแสที่ไหลผ่านส่วนประกอบหรือโหลดเฉพาะ และลดแรงดันของโหลดเพื่อรักษากระแสให้อยู่ในขีดจำกัด เทคนิคที่ใช้ในการจำกัดกระแสจะแตกต่างกันไปตามชนิดของวงจรจำกัดกระแสที่ใช้งาน
วงจรนี้เชื่อมต่อตัวต้านทานจำกัดกระแสแบบอนุกรมกับโหลด เราเลือกค่าความต้านทานเพื่อจำกัดกระแสให้อยู่ในระดับที่ปลอดภัยโดยการจำกัดแรงดันตกคร่อมตัวต้านทาน กฎของโอห์มระบุว่าแรงดันตกคร่อมตัวต้านทานจะแปรผันตามกระแส
วงจรไดโอดจำกัดกระแสประกอบด้วยไดโอดที่ต่ออนุกรมกับโหลด แทนที่จะมีค่าความต้านทานคงที่ ไดโอดจะนำกระแสเมื่อกระแสเกินเกณฑ์ที่กำหนด ซึ่งจะทำให้แรงดันตกคร่อมไดโอดเพิ่มขึ้น จึงจำกัดกระแสที่ไหลผ่านโหลด
ทรานซิสเตอร์ในวงจรเหล่านี้ทำหน้าที่ควบคุมแรงดันไฟฟ้าที่ตกคร่อมโหลดเพื่อรักษากระแสไฟฟ้าให้ปลอดภัย ทรานซิสเตอร์จะนำไฟฟ้าเมื่อกระแสเกินค่าที่กำหนด ส่งผลให้แรงดันและกระแสของโหลดลดลง
วงจรไอซีจำกัดกระแสใช้เทคนิคหลากหลายในการตรวจจับปริมาณกระแสไฟฟ้าที่ไหลผ่านโหลด จากนั้นจึงปรับแรงดันไฟฟ้าคร่อมโหลดเพื่อจำกัดกระแส เทคนิคเหล่านี้ประกอบด้วยการตรวจจับแรงดันตกคร่อมตัวต้านทานแบบตรวจจับ การใช้วงจรควบคุมป้อนกลับ หรือการใช้วิธีการเฉพาะทางอื่นๆ
การใช้วงจรเหล่านี้มีทั้งข้อดีและข้อเสีย ขึ้นอยู่กับประเภทของวงจรและข้อกำหนดการใช้งาน ต่อไปนี้คือข้อดีและข้อเสียของการใช้วงจรจำกัดกระแส
ข้อดีของวงจรจำกัดกระแส
ข้อเสียของวงจรจำกัดกระแส
วงจรจำกัดกระแสสามารถนำไปใช้ในวงจรอิเล็กทรอนิกส์เพื่อจำกัดการไหลของกระแสไฟฟ้าผ่านโหลด วงจรเหล่านี้มีการใช้งานที่หลากหลาย ซึ่งรวมถึง:
เพื่อให้แน่ใจว่าวงจรจำกัดกระแสทำงานได้อย่างถูกต้อง จำเป็นต้องพิจารณาปัจจัยต่างๆ ในกระบวนการออกแบบ ต่อไปนี้คือปัจจัยที่เกี่ยวข้องที่ควรพิจารณาเมื่อออกแบบวงจรจำกัดกระแส:
สรุปแล้ว วงจรจำกัดกระแสมีความสำคัญอย่างยิ่งในการป้องกันวงจรอิเล็กทรอนิกส์จากสภาวะกระแสเกินที่อาจสร้างความเสียหายให้กับโหลดหรือส่วนประกอบของวงจร วงจรเหล่านี้มีหลายประเภท แต่ละประเภทออกแบบมาเพื่อการใช้งานเฉพาะ และทำงานโดยยับยั้งการไหลของกระแสไฟฟ้าที่ไหลผ่านโหลด
วงจรจำกัดกระแสเป็นองค์ประกอบสำคัญของอุปกรณ์อิเล็กทรอนิกส์ ช่วยปกป้องส่วนประกอบประสิทธิภาพสูง พร้อมกับปรับปรุงความน่าเชื่อถือและประสิทธิภาพการทำงานของอุปกรณ์เหล่านั้น เพื่อประสิทธิภาพสูงสุด จำเป็นต้องเลือกอย่างระมัดระวังโดยพิจารณาปัจจัยต่างๆ เช่น ประเภทของโหลด แรงดันไฟฟ้า เวลาตอบสนอง ช่วงอุณหภูมิ และต้นทุน เพื่อให้มั่นใจว่าอุปกรณ์ที่มีค่าที่สุดของวงจรของคุณจะได้รับการปกป้องอย่างน่าเชื่อถือ