สํารวจการกําหนดค่าที่จําเป็นที่ใช้ในการขับเคลื่อนวงจรอิเล็กทรอนิกส์สมัยใหม่
วงจรขยายสัญญาณคือวงจรที่รับสัญญาณอิเล็กทรอนิกส์ที่อินพุตและสร้างสัญญาณที่ใหญ่กว่าที่เอาต์พุต โดยทั่วไปหมายถึงแรงดันไฟฟ้า แต่ก็อาจเป็นกระแสไฟฟ้า สัญญาณรบกวน หรือกำลังไฟฟ้าได้เช่นกัน ในบทความนี้ เราจะมาดูวงจรขยายแรงดันไฟฟ้าที่พบได้บ่อยและมีประโยชน์ที่สุด ซึ่งโดยทั่วไปจะแบ่งออกเป็นวงจรขยายสัญญาณเสียง (AF) หรือวงจรขยายสัญญาณวิทยุ (RF) ช่วงความถี่จะเป็นตัวกำหนดประเภทของวงจร และในทางกลับกันก็จะกำหนดประเภทของส่วนประกอบที่จะใช้
เครื่องขยายเสียงคือเครื่องขยายสัญญาณที่ทำงานในช่วงความถี่ 10 เฮิรตซ์ถึง 30 กิโลเฮิร์ตซ์ ส่วนเครื่องขยายสัญญาณวิทยุทำงานในช่วงความถี่สูงกว่านั้นไปจนถึงหลายกิกะเฮิร์ตซ์
สำหรับโครงการตัวอย่างนี้ เราจะใช้เครื่องขยายเสียงในช่วงความถี่ 0-20kHz โดยเน้นที่สัญญาณรบกวนต่ำและการบิดเบือนต่ำ นอกจากนี้ เราจะใช้เครื่องขยายสัญญาณวิทยุ ซึ่งโดยทั่วไปจะอยู่ในช่วง 500kHz ถึงหลายสิบ GHz โดยมีพื้นที่สีเทาอยู่ระหว่างนั้นซึ่งมักใช้สำหรับคลื่นอัลตราโซนิกและวิดีโอ ซึ่งอาจใช้ทั้งสองเทคนิค เครื่องขยายสัญญาณวิทยุหรือ RF เป็นเครื่องขยายสัญญาณประเภทที่แตกต่างออกไปโดยสิ้นเชิง และจะกล่าวถึงรายละเอียดในบทความแยกต่างหาก
อัตราขยาย (Gain) หมายถึงปริมาณการขยายและอัตราส่วนระหว่างสัญญาณเอาต์พุตและสัญญาณอินพุต โดยปกติแล้ว อัตราขยายแรงดัน (Voltage gain) จะใช้กับวงจรขยายสัญญาณขนาดเล็ก (เช่น วงจรขยายสัญญาณปฏิบัติการ (op-amp)) ส่วนอัตราขยายกำลัง (Power gain) จะใช้กับวงจรขยายกำลัง (เช่น วงจรขยายเสียงไฮไฟ หรือวงจรขยายสัญญาณส่งสัญญาณ) เราอาจกล่าวถึงอัตราขยายเป็น "เท่า" หรือ "X" เช่น 10X ซึ่งหมายความว่าแรงดันที่เอาต์พุตมีค่ามากกว่าแรงดันอินพุตสิบเท่า ควรกล่าวถึงว่าค่าความต้านทานที่แตกต่างกันอาจส่งผลต่อกำลังไฟฟ้าที่สามารถจ่ายได้ อัตราขยายมักระบุเป็นเดซิเบล (dB) ด้วยเช่นกัน

และการเพิ่มกำลังไฟฟ้าเป็น

นั่นหมายความว่า อัตราขยายแรงดันไฟฟ้า 10 เท่า คือ 20log10 หรือ 20dB และอัตราขยายแรงดันไฟฟ้า 100 เท่า คือ 40dB
แต่ทำไมต้องทำเช่นนี้? แต่ละตัวอาจให้ผลลัพธ์ที่แตกต่างกันในระบบที่มีหลายขั้นตอน และในระบบ RF อาจมีการลดทอนสัญญาณด้วย ดังนั้นจึง ต้องนำผลลัพธ์เหล่านั้นมารวมกันเพื่อให้ได้ผลลัพธ์รวมของระบบ
ในเครื่องขยายเสียงกำลังสูง เรื่องนี้จะยิ่งสำคัญมากขึ้น สมมติว่าคุณมีเครื่องขยายเสียงที่มีความต้านทานอินพุต 50kΩ และความต้านทานเอาต์พุต 8Ω และคุณวัดแรงดันที่อินพุตได้ 10V และแรงดันที่เอาต์พุตได้ 10V คุณอาจเข้าใจผิดคิดว่าอัตราขยายเป็น 1 กำลังที่อินพุตคือ V 2 /R = 10 2 /50k = 2mW กำลังที่เอาต์พุตคือ 10 2 /8 = 12.5W นี่คืออัตราขยายกำลัง 10log(12.5/2* 10 -3 ) = 38dB ในขณะที่อัตราขยายแรงดันเป็น 0dB
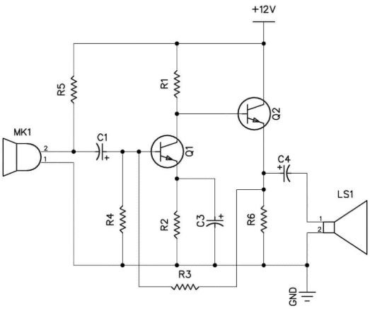
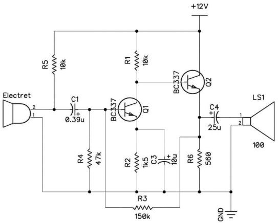
การออกแบบวงจรขยายสัญญาณทรานซิสเตอร์นั้นไม่ยากนัก มีเพียงข้อสมมติฐานบางอย่างและข้อมูลเกี่ยวกับทรานซิสเตอร์ที่คุณจะใช้เท่านั้น การเลือกใช้ทรานซิสเตอร์ขึ้นอยู่กับช่วงความถี่และระดับกำลัง ในที่นี้ เรากำลังสร้างวงจรขยายสัญญาณ AF ขนาดเล็ก และสามารถใช้ทรานซิสเตอร์ใดก็ได้จากหลายร้อยชนิด ดังนั้น เราจะใช้ BC337 ที่เป็นที่รู้จักกันดี
การออกแบบของเราเริ่มต้นจากการสำรวจภายในตัวทรานซิสเตอร์เอง

ในวงจรตัวส่งสัญญาณ (emitter) มีตัวต้านทาน "ซ่อนอยู่" ชื่อ Re คุณไม่สามารถวัดค่าด้วยมัลติมิเตอร์ได้ แต่มันมีอยู่จริง ค่าของ Re จะเปลี่ยนแปลงไปตามกระแสที่ไหลผ่านตัวเก็บประจุ (collector current) Ic โดยที่ Re = 25/Ic เมื่อ Ic มีหน่วยเป็นมิลลิแอมป์ ดังนั้นถ้า Ic เท่ากับ 10 มิลลิแอมป์ ค่า Re จะเท่ากับ 2.5 โอห์ม สิ่งสำคัญอีกอย่างที่ควรรู้คือ อัตราขยายกระแสของทรานซิสเตอร์สามารถประมาณได้จาก Ic/Ib และเรียกว่า hfe โดยทั่วไปจะมีค่า 50 ถึง 1000 สำหรับทรานซิสเตอร์ขนาดเล็ก การเลือกใช้ทรานซิสเตอร์ในวงจรนี้ไม่ใช่ปัญหา ทรานซิสเตอร์ชนิด NPN ขนาดเล็กเกือบทุกชนิดก็ใช้ได้
เพื่อให้ทรานซิสเตอร์ทำงานได้ จำเป็นต้องมีการไบแอส หมายความว่าแรงดันที่ฐานจะต้องสูงกว่าแรงดันที่ตัวส่งสัญญาณ 0.6 โวลต์ นอกจากนั้น เรายังต้องคำนึงถึงเฮดรูมของสัญญาณและอิมพีแดนซ์อินพุตด้วย แรงดันใดๆ ที่เราตั้งค่าไว้ที่อินพุตจะส่งผลต่อแรงดันที่เอาต์พุต แรงดันที่เอาต์พุตเป็นค่าออฟเซ็ต DC และเราต้องการทำให้มันทำงานในทางที่เราต้องการ การเลือกค่าตัวต้านทานที่ตัวเก็บรวบรวมและกระแสที่ไหลผ่านตัวต้านทานนั้นจะเป็นตัวกำหนดสิ่งนี้
ข้อสมมติฐานแรกคือ วงจรนี้จะขับอะไร—ความต้านทานเอาต์พุตต้องเป็นเท่าใด เราควรมีค่าความต้านทานเอาต์พุตต่ำกว่าขั้นถัดไปอย่างน้อย 2 ถึง 5 เท่า ดังนั้น สมมติว่าความต้านทานอินพุตของขั้นถัดไปคือ 47k และกำหนดให้ความต้านทานเอาต์พุตเป็น 10k เราทำได้ง่ายๆ โดยการกำหนดค่า R110k (นี่เป็นการทำให้ง่ายขึ้นเล็กน้อย แต่ก็ใกล้เคียงแล้ว)
ข้อสมมติฐานต่อไปคือ เราไม่ต้องการเอาต์พุตที่บิดเบี้ยวซึ่งเกิดจากครึ่งรอบใดครึ่งรอบหนึ่งถูกตัด เราต้องการตั้งค่าแรงดันที่ขาคอลเลคเตอร์ของ Q1 ให้เป็นค่ากึ่งกลาง ดังนั้น ถ้า R1 คือ 10k และแรงดันคร่อม R1 คือ 12/2 หรือ 6V กระแสที่ไหลผ่าน R1 คือ V/R = 6/10000 = 0.6mA นี่คือกระแสคอลเลคเตอร์ของเรา และตอนนี้เราสามารถหาค่า re = 25/Ic = 42Ω ได้แล้ว เราจะใช้ค่านี้ในภายหลัง
เพื่อให้เกิดความเสถียรและการไบแอสที่ดี เราต้องการให้แรงดันที่ขาอีมิเตอร์ของ Q1 อยู่ที่ประมาณ 1V ซึ่งจะทำให้ได้สัญญาณแกว่งที่เหมาะสมที่ขาเบสของ Q1 ดังนั้นเพื่อให้ได้แรงดัน 1V คร่อม R2 โดยที่กระแสไหลผ่านคือ 0.6mA จะได้ R2 = V/I = 1/0.6 = 1.6k แต่เราจะเปลี่ยนเป็น 1k5 ซึ่งจะทำให้แรงดันที่ขาอีมิเตอร์เปลี่ยนแปลงเล็กน้อย ดังนั้น V = IR = 0.6 * 1500 = 0.9V
ตอนนี้ แรงดันที่ฐานจะสูงกว่าแรงดันที่ตัวปล่อยเสมอ 0.6 โวลต์ และกระแสที่ไหลเข้าตัวปล่อยจะเป็น Icollector/hfe เอกสารข้อมูลของ BC337 แสดงค่า hfe เท่ากับ 600 เพื่อความปลอดภัย เราจะใช้ค่า hfe ที่น้อยกว่าเล็กน้อย เช่น 200 ดังนั้น Ibase คือ 0.6/200 = 0.003 มิลลิแอมป์ เพื่อความเสถียร เราจะทำให้กระแสที่ไหลผ่านวงจรแบ่งแรงดัน R3, R4 มีค่ามากกว่าเดิมสิบเท่า คือ 0.03 มิลลิแอมป์ ดังนั้นแรงดันคร่อม R4 คือ 0.9 + 0.6 = 1.5 โวลต์ และกระแสที่ไหลผ่านคือ 0.03 โวลต์ R4 = V/I = 1.5/0.03 = 50 กิโลโอห์ม เรากำหนดค่ามาตรฐานไว้ที่ 47 กิโลโอห์ม ซึ่งจะทำให้กระแสเปลี่ยนไปเล็กน้อยเป็น 1.5/47 กิโลโอห์ม = 0.032 มิลลิแอมป์ R3 มีแรงดัน 12 โวลต์ที่ปลายด้านหนึ่งและ 1.5 โวลต์ที่ปลายอีกด้านหนึ่ง แรงดันตกคร่อมจะเป็น 12-1.5 = 10.5V ดังนั้น R3 = V/I = 10.5/0.032 = 328k กำหนดค่ามาตรฐานไว้ที่ 330k R5 ไม่เกี่ยวข้องกับการออกแบบทรานซิสเตอร์ มันทำหน้าที่จ่ายแรงดันให้กับไมโครโฟนแบบอิเล็กเตรต (มีตัวเก็บประจุไฟฟ้าสถิตต่อกับ FET ขนาดเล็กอยู่ภายใน) และค่า 10k เป็นค่าที่ใช้กันทั่วไป
ทีนี้ เราจะคาดหวังอัตราขยายได้เท่าไหร่? อัตราขยายจะเป็น R1/R2+re = 10k/ 1k5+42 = 6.48 ซึ่งไม่ค่อยมีประโยชน์เท่าไหร่ แต่เราสามารถเพิ่มอัตราขยายได้โดยการต่อตัวเก็บประจุ C3 คร่อม R2 ในสภาวะกระแสสลับ เหลือไว้เพียง re เท่านั้น สภาวะกระแสตรงยังคงเหมือนเดิม แต่อัตราขยายจะเป็น 1500/42 = 35 เราต้องเลือกค่า C3 ที่มีค่าความต้านทานเชิงเหนี่ยวนำเท่ากับ R2 ที่ความถี่ต่ำสุดของเรา 40Hz ดังนั้น C3 = 1/2πfXc = 2.6uF ดังนั้น ให้เลือกค่า C3 เป็น 10uF
ส่วนที่เหลือของการออกแบบคือตัวเก็บประจุอินพุตและเอาต์พุต C1 นั้นง่าย ความต้านทานอินพุตเป็นการรวมกันของ R3 ขนานกับ R4 ขนานกับ R2+re*hfe, (1k5+42)*200 = 300k ซึ่งค่อนข้างน้อยกว่า R4 เล็กน้อย เช่น 40k แต่ต้องมีค่ารีแอกแทนซ์เชิงคาปาซิทีฟเท่ากับ R4 ที่ความถี่ต่ำสุดที่เราต้องการขยาย ถ้าเราเลือก 40Hz Xc = 1/(2πfC) แล้ว C = 1/2πfXc = 0.39uF ในทำนองเดียวกัน C2 = 1/2π40*10k = 0.4uF ดังนั้นจึงกำหนดให้เป็น 1uF
ขั้นตอนต่อไปในการออกแบบของเราคือการเพิ่มทรานซิสเตอร์บัฟเฟอร์เพื่อเพิ่มกำลังขับเอาต์พุตให้เพียงพอสำหรับลำโพงขนาดเล็ก (อิมพีแดนซ์สูง) วงจรนี้เรียกว่าอีมิเตอร์ฟอลโลเวอร์ มันไม่มีอัตราขยายแรงดัน แต่มีอิมพีแดนซ์เอาต์พุตต่ำกว่ามาก นอกจากนี้เรายังจะเพิ่มฟีดแบ็กเชิงลบแบบ DC เพื่อ "ล็อก" ไบแอสของ Q1 ด้วย

ส่วนประกอบเดียวที่จะเปลี่ยนไปคือ R3 และ C4; C2 ถูกแทนที่ด้วย C4 หากไม่มี C4 จะเกิดการชดเชยกระแสตรง (DC offset) ที่ลำโพง เราจำเป็นต้องทราบค่าความต้านทานของโหลด นั่นคือลำโพง วงจรอย่างง่ายนี้ไม่สามารถขับลำโพง 8Ω ได้ คุณจะต้องใช้เครื่องขยายเสียงสำหรับลำโพงขนาดนั้น สมมติว่าเราใช้หูฟังโทรศัพท์มือถือที่มีค่าความต้านทานประมาณ 100Ω สำหรับแรงดันไฟตกคร่อม 12V จะใช้กำลังไฟประมาณ 1W ซึ่งเกินกำลังของวงจรอย่างง่ายนี้ กำลังไฟกระแสตรงคงที่ของตัวตามตัวส่งสัญญาณ (emitter follower) ควรเท่ากับกำลังไฟนั้นเพื่อให้ได้กระแส 100mA ในทรานซิสเตอร์ ซึ่งเกินกำลังของมันมาก เราจะลดความคาดหวังลงและอนุญาตให้กระแสสูงสุดใน Q2 อยู่ที่ 10mA เนื่องจากแรงดันไฟตกคร่อมตัวส่งสัญญาณของ Q2 คือ 6-0.6V = 5.4V ดังนั้น R6 = 5.4/0.01 = 540 เรียกได้ว่าเป็น 560Ω ตอนนี้ R3 ไม่ได้ต่อกับ 12V แล้ว แต่ต่อกับ 6V ค่าของมันจึงกลายเป็น (6-1.5)/0.03 = 150K ส่วน C4 มีค่าเท่ากับ 1/2π40*100 = 25uF

เราได้ประกอบชิ้นส่วนตามแบบบนแผงวงจรทดลองเพื่อดูว่าผลลัพธ์ที่ได้ตรงกับแบบที่เราออกแบบไว้หรือไม่
สภาวะ DC (ไม่มีสัญญาณ) :
ตัวเก็บประจุ Q1 6.8V, ฐาน 1.36V, ตัวส่งสัญญาณ 0.98V ทั้งหมดค่อนข้างใกล้เคียงกัน!
ตัวส่งสัญญาณ Q2 6.1V สมบูรณ์แบบ!
ผลลัพธ์ AC ที่ได้จากการป้อนสัญญาณจากเครื่องกำเนิดสัญญาณโดยไม่มีโหลดที่เอาต์พุต:
หากไม่มี C3 ค่า Vswing โดยไม่มีการบิดเบือนอยู่ที่ 9.6Vpp สำหรับอินพุต 1.68Vpp และอัตราขยาย 5.7
ผลกำไรที่คาดการณ์ไว้คือ R1/R2 = 10/1.5 = 6.6
เมื่อใช้ C3 ค่า Vswing โดยไม่มีการบิดเบือนคือ 6.7Vpp สำหรับอินพุต 50mV นั่นคือ อัตราขยาย 6.8/0.05 = 136
กำไรที่คาดการณ์ไว้ 10k/42 = 238 ความแตกต่างที่ไม่คาดคิดใช่หรือไม่? นี่เป็นเพราะความต้านทานอนุกรมของ C3 ไม่เป็นศูนย์
แอมป์ขนาดเล็กตัวนี้ไม่เหมาะที่จะใช้ขับลำโพงที่มีอิมพีแดนซ์เฉลี่ยเท่าไหร่ ผมลองต่อหูฟัง 300 โอห์ม แล้วพบว่าการเพิ่มกระแสคอลเลคเตอร์ใน Q2 อย่างมากโดยการปรับ R6 เป็น 390 โอห์ม ทำให้ได้สัญญาณเอาต์พุตที่เสถียรถึง 4 โวลต์พีค (4Vpp)
ดังนั้นเราจึงได้ทำการออกแบบวงจรขยายเสียงสองขั้นตอนในระดับส่วนประกอบอย่างเข้มงวด หากคุณปฏิบัติตามกฎการออกแบบเหล่านี้ คุณก็จะสามารถออกแบบวงจรขยายเสียงแบบเดียวกันได้ด้วยตนเอง